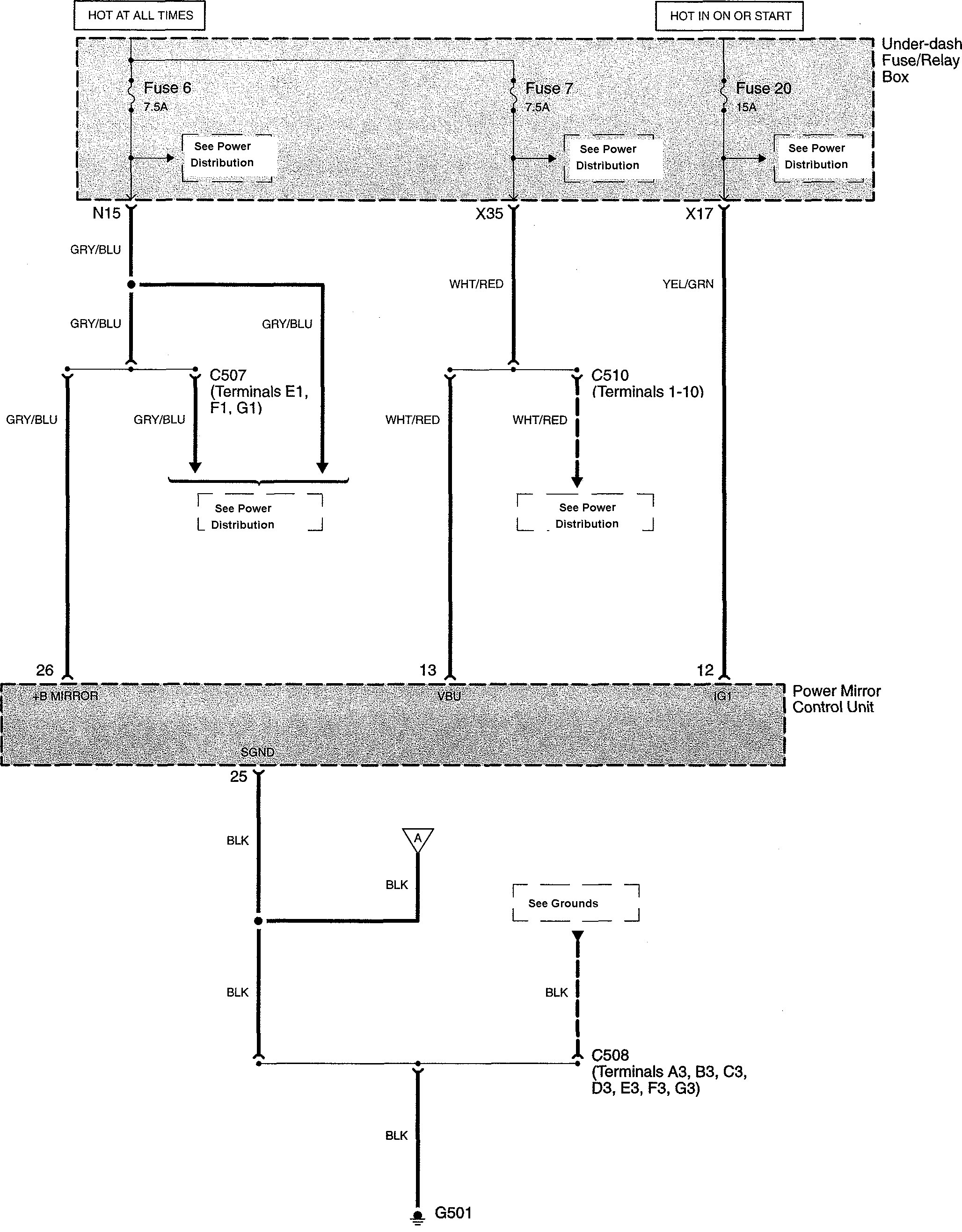
Acura TL (2008) wiring diagrams fuse panel CARKNOWLEDGE

2008 Acura Tl Wiring Diagram Systems. theft acura tl anti wiring security 2008 diagrams carknowledge info diagram acura fuse tl wiring 2008 panel diagram diagrams carknowledge info

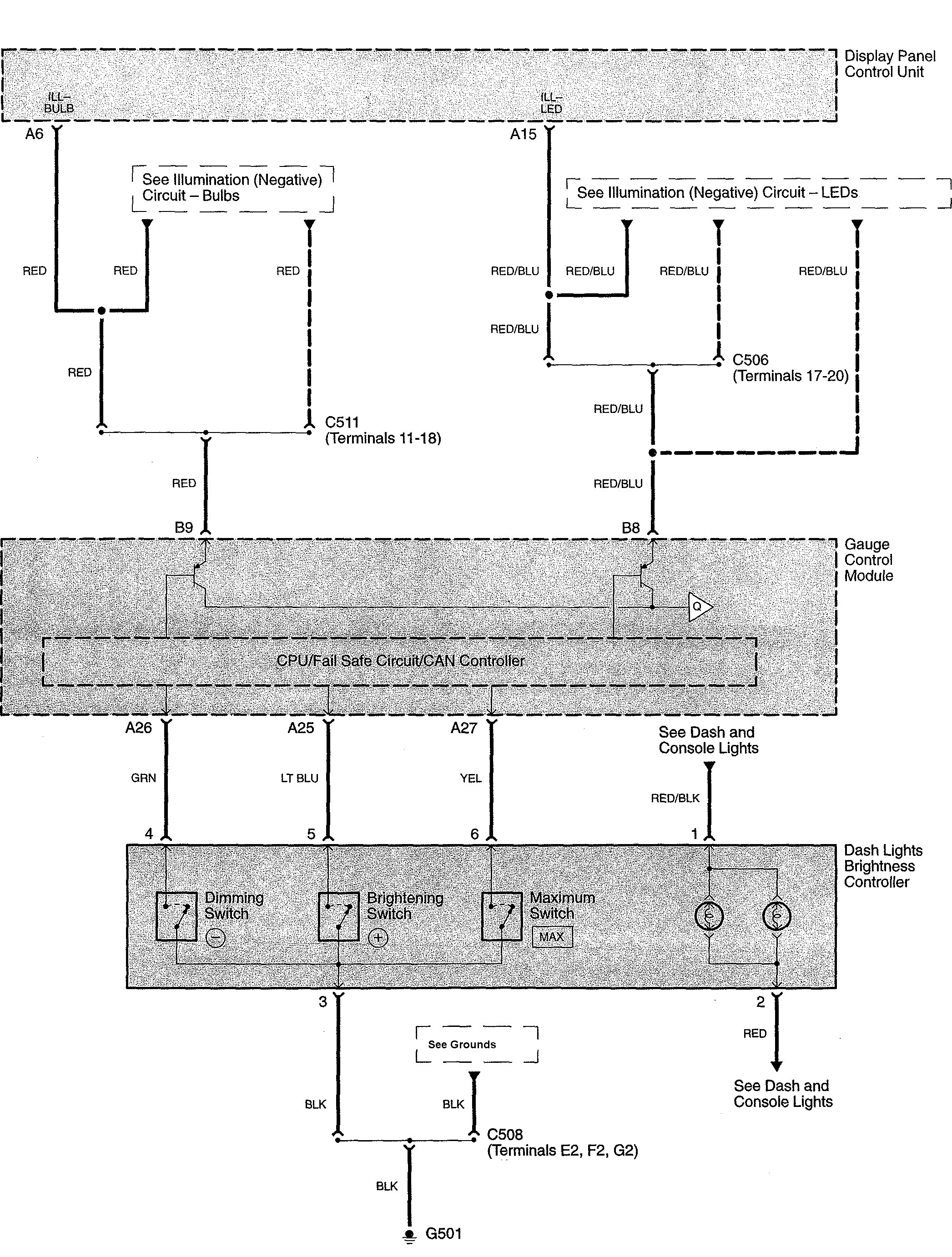
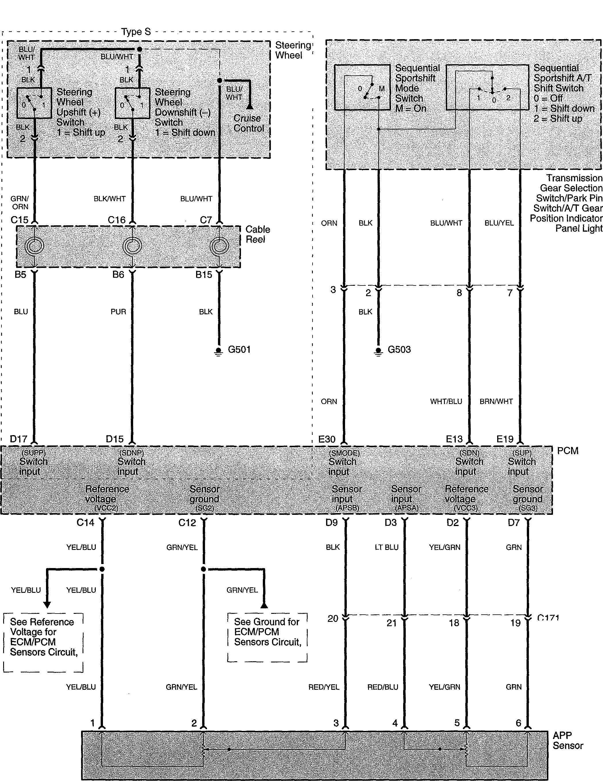
Acura TL (2008) wiring diagrams shift interlock Carknowledge.info
Acura TL (2008) wiring diagrams shift interlock Carknowledge.info from www.carknowledge.info

acura fuse tl wiring 2008 panel diagram diagrams carknowledge info theft acura tl anti wiring security 2008 diagrams carknowledge info diagram wiring acura tl diagram 2007 charging system 2008 diagrams part carknowledge info

Acura TL (2008) wiring diagrams shift interlock Carknowledge.info

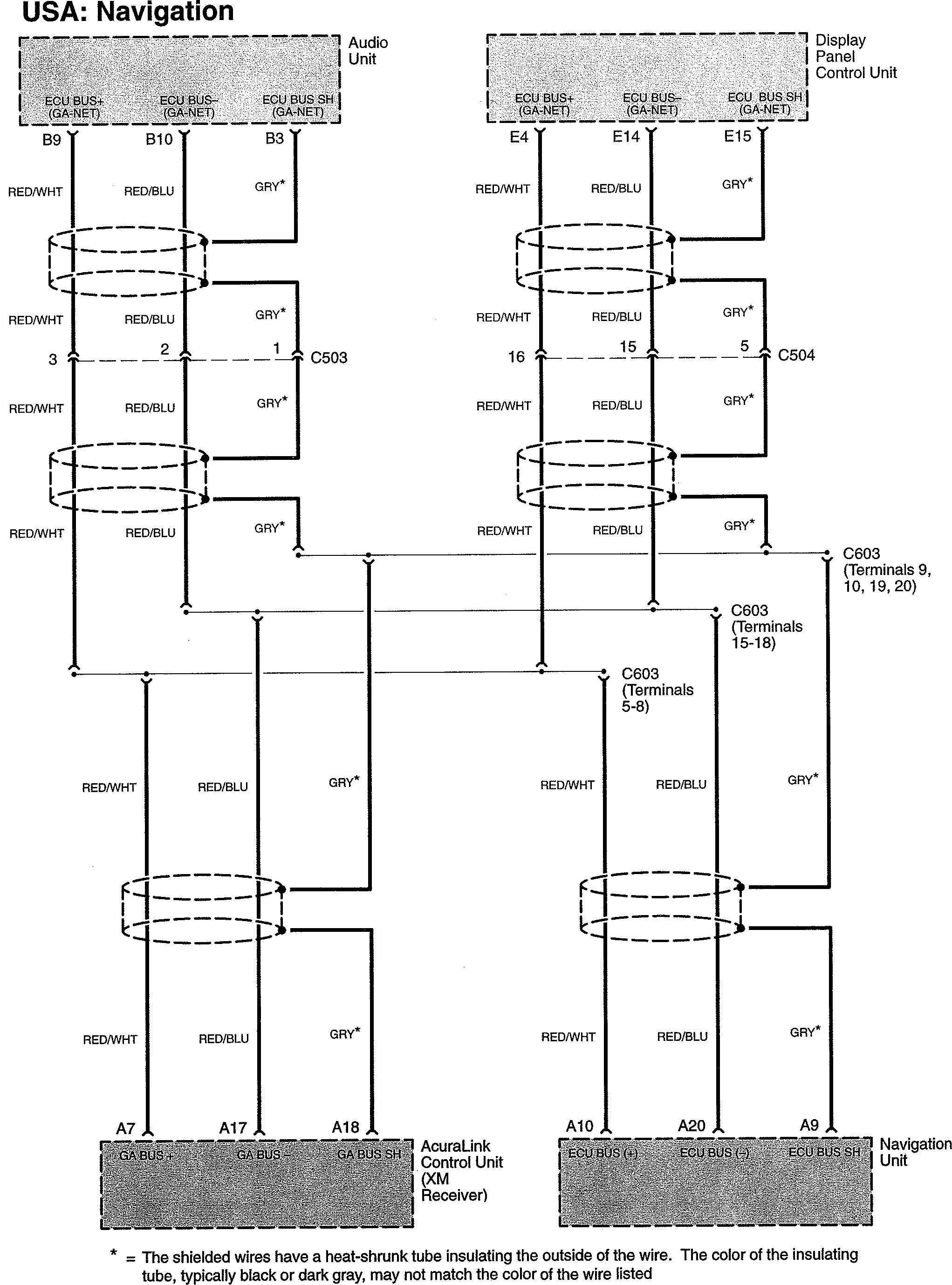
theft acura tl anti wiring security 2008 diagrams carknowledge info diagram acura tl wiring fuse 2008 diagram diagrams panel harness carknowledge info model acura fuse tl wiring tsx carknowledge mdx speaker pinout rdx tl wiring acura navigation diagram system 2008 carknowledge info

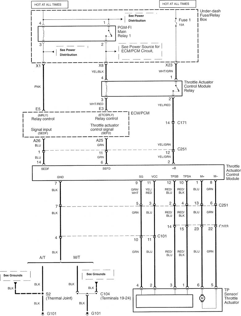
Acura TL (2007 2008) wiring diagrams charging system CARKNOWLEDGE

acura fuse tl wiring 2008 panel diagram diagrams carknowledge info theft acura tl anti wiring security 2008 diagrams carknowledge info diagram

[DIAGRAM] 2008 Acura Tl Wiring Diagram Systems

acura wiring tl stereo carknowledge acura tl wiring fuse 2008 diagram diagrams panel harness carknowledge info model

08 Acura Tl Stereo Wiring Diagram Pictures

wiring acura tl diagram 2007 charging system 2008 diagrams part carknowledge info acura pcm carknowledge connector